○小鹿野町児童手当事務取扱要領
令和7年9月16日
訓令第7号
小鹿野町児童手当事務取扱要領(平成27年小鹿野町訓令第13号)の全部を改正する。
(目的)
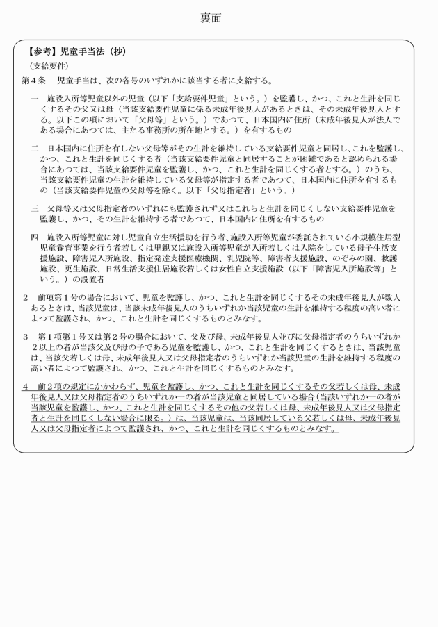
第1条 この訓令は、児童手当法(昭和46年法律第73号。以下「法」という。)に基づく児童手当の支給等に関して町が処理すべき事務の取扱い手続を示すことを目的とする。
2 前項の補助金の交付に関しては、小鹿野町補助金等の交付手続等に関する規則(平成17年小鹿野町規則第43号)に定めるもののほか、この訓令に定めるところによる。
(関係部門及び関係機関との連携)
第2条 児童手当に関する事務の取扱いに当たっては、請求者、受給者その他の関係者(以下「請求者等」という。)の利便の向上等を図る観点から、住民基本台帳担当部門、税務担当部門、学校教育担当部門、保育所担当部門、児童福祉担当部門、障害者福祉担当部門その他の関係部門との連携に努めるものとする。
2 児童手当の認定に当たっては、二重支給の防止等、適正な支給を図る観点から、他の市町村、都道府県その他の関係機関との連携に努めるものとする。
3 受給資格に係る状況の変更に伴い、受給資格者が変更となる場合や、過去に受給資格を喪失した者が再度支給要件に該当することとなった場合には、受給資格者は改めて認定請求等が必要となることから、関係部門、他の市町村、都道府県その他の関係機関との連携を図ることにより、当該事実の把握に努め、請求者等に対する周知に努めるものとする。
4 児童手当法施行規則(昭和46年厚生省令第33号。以下「規則」という。)第4条第1項の届書(以下「現況届」という。)の提出を同条第3項の規定により省略させる場合には、受給者からの届出による情報取得の機会が減じることから、より一層関係諸機関との連携・情報共有に努めるものとする。
(制度の周知・広報)
第3条 児童手当制度の目的を踏まえ、受給資格者が確実に児童手当の支給を受けることができるように、多様な方法により制度の広報を行い、支給要件や請求手続等の周知徹底に努めるものとする。
(文書の取扱い)
第4条 請求者等に対する通知、照会等の文書を作成するときは、その記載内容が容易に理解できるよう、なるべく平易な文体を用いる等の方法を講ずるものとする。
2 請求者等から提出される請求書、届書等は、本人が記入したものを受理するものとする。ただし、やむを得ず町の担当職員が請求者等に代わってこれらの請求書、届書等に必要事項を記入する場合には、請求者等にその記入する事項を十分に確認し、かつ、その旨を請求書、届書等に付記するものとする。
3 請求者等から提出された請求書、届書等の記載事項に明白な誤りがある場合であって、これが軽微なものであり、かつ、容易に補正できるものであるときは、請求者等に適宜その誤りの補正を求め、補正されたものを受理するものとする。
4 請求書、届書等の提出を受けたときは、その請求書又は届書等に必ず受付確認年月日を記録するものとする。
5 請求書、届書等の受付及び審査に係る記録については、町の実情に応じ、電子計算機等により記録することとしても差し支えないものとする。
6 特定個人情報(行政手続における特定の個人を識別するための番号の利用等に関する法律(平成25年法律第27号)第2条第8項に規定する特定個人情報をいう。以下同じ。)の取扱いについては、個人情報保護委員会が定める「特定個人情報の適正な取扱いに関するガイドライン(行政機関等編)」に従い、適正に取り扱うものとする。
(1) 児童手当受給者情報(様式第1号)
(2) 児童手当受給者情報(施設等受給者用)(様式第2号)
(3) 児童手当関係書類返戻・保留情報(様式第3号)
(4) 児童手当受給資格調査員証交付情報(様式第4号)
(5) 児童手当父母指定者管理情報(様式第5号)
2 受給者情報について、受給者が外国人であるときは、住民票の記載事項を確認した上、外国人である旨や通称名を記録するなど、適正に整理するものとする。
3 受給資格調査員証交付情報は、規則第13条の規定による身分を示す証票の交付を行ったとき及びその返納を受けたときに記録するものとする。
4 父母指定者管理情報は、父母指定者(法第4条第1項第2号に規定する父母指定者をいう。以下同じ。)に係る支給対象となる児童の住所地の市町村において記録するものとする。
(父母指定者指定届の処理等)
第6条 町は、規則第1条の3の規定による届出があったときは、父母指定者管理情報に所要の事項を記録するものとする。
2 父母指定者に対する児童手当の支給事由が消滅したときは、父母指定者管理情報に支給事由消滅年月日を記録するものとする。
(一般受給資格者に係る認定請求書の処理)
第7条 規則第1条の4第1項の請求書(以下「認定請求書」という。)の提出を受けたときは、次により処理するものとする。
(1) 規則第11条の規定により所定の添付書類を省略させたときは、その認定請求書にその省略させた書類の名称及びその理由を記録すること。
(2) 認定請求書の記載及びその添付書類に容易に補正できない程度の不備があるときは、次によること。
イ 認定請求書を保留する場合は、様式第6号による通知書を作成し、請求者に送付すること。
(3) 前号の規定により請求者に返戻した認定請求書が補正されて再提出されたとき又は認定請求書の保留の事由がなくなったときは、関係書類返戻・保留情報に再提出年月日を記録すること。
(4) 認定請求書には、地方税関係情報、年金給付関係情報及び住民票関係情報等の連携のために請求者の個人番号を、並びに地方税関係情報及び住民票関係情報等の連携のためにその配偶者等(2人以上で児童を養育している場合の請求者の配偶者、未成年後見人、父母等(請求者が父母指定者の場合に限る。)をいう。第31条第1号において同じ。)の個人番号を、それぞれ記載する必要があるが、当該個人番号の記載がないことのみをもって認定請求書の返戻・保留はしないこと。
2 認定請求書の記載事項については、次により審査するものとする。
ア 請求者の他に請求に係る児童を監護し、かつ、生計を同じくする当該児童の父若しくは母、未成年後見人(法人を除く。)又は父母指定者がある場合は、必要に応じて、これらの者の前年の所得(1月から5月までの月分の児童手当については、前々年の所得とする。)の状況の確認に努めること。この場合において、当該所得は、その生じた年の翌年の4月1日の属する年度分の地方税法(昭和25年法律第226号)に規定する市町村民税又は特別区民税に係る総所得金額、退職所得金額、山林所得金額、土地等に係る事業所得等の金額、長期譲渡所得金額及び短期譲渡所得金額(譲渡所得に係る特別控除を受けた場合は、その額を控除した額)並びに先物取引に係る雑所得等の金額、特例適用利子等の額、特例適用配当等の額、条約適用利子等の額並びに条約適用配当等の額の合計額とする。
イ 請求に係る児童のうちに請求者の住所地の市町村の区域外に住所を有する児童(法第3条第3項に規定する施設入所等児童(以下「施設入所等児童」という。)を除く。)があるときは、規則第1条の4第2項第1号の添付書類(当該児童の住民票の写し又は住民票記載事項証明書であって、当該児童が世帯主である場合にはその旨、当該児童が世帯主でない場合には世帯主との続柄が記載されたもの)及び同項第3号の添付書類(別居監護申立書(様式第6号の2))により、別居監護の状況や当該児童と同居している者の状況等を確認すること。
ウ 請求に係る児童が日本国内に住所を有しない場合は、規則第1条に規定する理由に該当するか否かを規則第1条の4第2項第2号の添付書類(海外留学に関する申立書(様式第6号の3)、留学先の学校の在学証明書、留学前の日本国内での居住状況が分かる書類等)により確認すること。
エ 請求に係る第3子以降算定額算定対象者(法第6条第2項第2号に規定する第3子以降算定額算定対象者をいう。以下同じ。)が日本国内に住所を有しない場合は、規則第1条の3の2第3項に規定する理由に該当するか否かを規則第1条の4第2項第12号の添付書類(海外留学に関する申立書(様式第6号の4)、留学先の学校の在学証明書、留学前の日本国内での居住状況が分かる書類等)により確認すること。
オ 請求者が未成年後見人として請求したときは、規則第1条の4第2項第4号の添付書類(未成年後見人である旨の申立書(様式第6号の5)、請求に係る児童の戸籍抄本等)により確認すること。
カ 請求者が父母指定者として請求したときは、父母指定者管理情報又は規則第1条の4第2項第5号の添付書類(父母指定者指定届受領証、父母等の居住状況が分かる書類等)により確認すること。また、父母指定者と請求に係る児童が別居している場合は、当該児童の状況が分かる書類(全寮制の学校の寮の入寮証明書等)の添付を求め、当該書類により同居が困難であることを確認するとともに、上記イにより別居監護の状況等を確認すること。
キ 請求者が法第4条第4項の規定の適用により同条第1項第1号に掲げる者(以下「同居父母」という。)として請求したときは、規則第1条の4第2項第7号の添付書類(同居父母である旨の申立書(様式第6号の6)及び当該申立てに係る事実を証明する書類)により確認すること。
ク 請求に係る児童が施設入所等児童に該当する者でないことを、都道府県等から提供される情報により確認すること。
ケ 請求者が、配偶者からの暴力を理由に住民票上の住所地と異なる市町村で請求したときは、「児童虐待・DV事例における児童手当関係事務処理について」(平成24年3月31日付雇児発第4号厚生労働省雇用均等・児童家庭局長通知。以下「児童虐待・DV通知」という。)の第2の1により支給要件を確認するほか、DVのため住民票上の住所地と異なる市町村に居住している旨の申立書(様式第6号の7)又は生活の本拠が分かる書類等により実際の住所地を確認すること。
コ 請求に係る児童が戸籍及び住民票に記載のない場合については、出生証明書により児童及びその母を確認するほか、戸籍及び住民票に記載のない児童に関する申立書(様式第6号の8)又は児童の生活の記録が分かる書類等により国内に居住している実態や請求者が支給要件に該当するかを確認すること。
サ 請求に係る児童のうちに3歳未満支給対象児童(法第6条第2項第5号に規定する3歳未満支給対象児童をいう。)がない請求者については、年金加入証明書等の添付書類又は公簿等による被用者又は被用者等でない者の別の確認を行う必要がないこと。
シ 請求に係る第3子以降算定額算定対象者があるときは、規則第1条の4第2項第10号の添付書類(監護相当・生計費の負担についての確認書(様式第6号の9)(以下「様式第6号の9」という。))により、監護に相当する日常生活上の世話及び必要な保護並びに生計費の相当部分についての負担の状況等を確認すること。
ス 請求に係る第3子以降算定額算定対象者のうちに請求者の住所地の市町村の区域外に住所を有する者(延長者等(法第6条第2項第2号に規定する延長者等をいう。セにおいて同じ。)を除く。)があるときは、規則第1条の4第2項第11号の添付書類(当該者の住民票の写し又は住民票記載事項証明書であって、当該者が世帯主である場合にはその旨、当該者が世帯主でない場合には世帯主との続柄が記載されたもの)により当該者が属する世帯の状況等を確認すること。
セ 請求に係る第3子以降算定額算定対象者が延長者等に該当する者でないことを、様式第6号の9により確認すること。
3 前項の規定により審査した結果、受給資格があるものと確認したときは、支給額を決定するとともに次により処理するものとする。
(1) 受給者情報に所要の事項を記録すること。
(2) 児童手当認定・認定請求却下通知書(様式第7号)(以下「様式第7号」という。)を作成し、受給者に送付すること。なお、次に掲げる場合にあっては、それぞれ次に定める内容を記載の上、通知すること。
ア 規則第1条に規定する理由に該当する児童について認定した場合当該児童が留学により日本国内に住所を有しなくなった日から3年を経過したときは、規則第7条の届書(以下「受給事由消滅届」という。)等を、3年以内に当該児童が帰国し、再び日本国内に住所を有するに至ったときは住所等変更届を、それぞれ町に対して提出する必要がある旨
ウ 未成年後見人を認定した場合未成年後見人を解任され又は辞職したときは、町に対して受給事由消滅届を提出する必要がある旨
エ 父母指定者を認定した場合児童の生計を維持する父母等が日本国内に住所を有するに至ったときは、町に対して受給事由消滅届を提出する必要がある旨
(3) 認定請求書に認定年月日を記録すること。
(4) 住民基本台帳の所定欄に支給開始年月を記載すること(受給者が法人である場合を除く。)。
(5) 同居父母を認定した場合は、当該同居父母以外に児童を監護し、かつ、生計を同じくする父又は母が住所を有する市町村(当該者が公務員である場合はその所属庁)に対して、同居父母を認定する旨を連絡するとともに、児童手当における同居父母に係る認定について(通知)(様式第8号)により通知すること。(当該同居父母以外の者が同居父母と異なる市町村に住所を有する場合又は公務員として所属庁において受給している場合に限る。)
4 第2項の規定により審査した結果、受給資格がないものと確認したときは、次により処理するものとする。
(1) 認定請求書に却下の旨及び却下年月日を記録すること。
(2) 様式第7号による通知書を作成し、請求者に送付すること。
(施設等受給資格者に係る認定請求書の処理)
第8条 規則第1条の4第3項の請求書(以下「認定請求書(施設等受給資格者用)」という。)の提出を受けたときは、前条第1項各号の規定の例により処理するものとする。
2 認定請求書(施設等受給資格者用)の記載事項については、次により審査するものとする。
(1) 認定請求書(施設等受給資格者用)の記載事項を公簿等及び添付書類により確認すること。特に、規則第1条の2第1項に規定する期間以内の児童自立生活援助(児童福祉法(昭和22年法律第164号)第6条の3第1項の児童自立生活援助をいう。)が行われている者、同条第2項に規定する短期間の委託が行われている者若しくは同条第3項から第5項までに掲げる短期間の入所若しくは入院をしている者又は施設に通う者は、施設入所等児童に該当しないこととなるので留意すること。
(2) 前号の規定により行う審査において確認できない事項又は請求に係る事実を明確にするため、特に必要があるときは、所要の調査を行うこと。
(3) 児童のうちに3歳未満施設入所等児童(法第6条第2項第9号に規定する3歳未満施設入所等児童をいう。)がない受給者については、年金加入証明書等の添付書類又は公簿等により被用者又は被用者等でない者の別の確認を行う必要がないこと。
3 前項の規定により審査した結果、受給資格があるものと確認したときは、支給額を決定するとともに次により処理するものとする。
(1) 受給者情報(施設等受給者用)に所要の事項を記録すること。
(2) 児童手当認定・認定請求却下通知書(施設等受給資格者用)(様式第9号)(以下「様式第9号」という。)を作成し、受給者に送付すること。
(3) 認定請求書(施設等受給資格者用)に認定年月日を記入すること。
(4) 住民基本台帳の所定欄に支給開始年月を記載すること(受給者が国、地方公共団体又は法人である場合を除く。)。
4 第2項の規定により審査した結果、受給資格がないものと確認したときは、次により処理するものとする。
(1) 認定請求書(施設等受給資格者用)に却下の旨及び却下年月日を記録すること。
(2) 様式第9号による通知書を作成し、請求者に送付すること。
(一般受給資格者に係る額改定認定請求書の処理)
第9条 規則第2条第1項の請求書(以下「額改定認定請求書」という。)の提出を受けたときは、次により処理するものとする。
(1) 規則第11条の規定により所定の添付書類を省略させたときは、額改定認定請求書にその省略させた書類の名称及びその理由を記録すること。
3 前項の規定により審査した結果、支給額を改定すべきものと確認したときは、支給額を決定するとともに、次により処理するものとする。
(1) 受給者情報に新たに支給対象となった児童の氏名及び新たに算定対象となった第3子以降算定額算定対象者の氏名並びに改定後の支給額を記録すること。
(2) 児童手当額改定・額改定請求却下通知書(様式第10号)(以下「様式第10号」という。)を作成し、受給者に送付すること。なお、第7条第3項第2号アからエまでに掲げる場合にあっては、同号の例により通知書を作成すること。
(3) 額改定認定請求書に改定年月日を記録すること。
4 第2項の規定により審査した結果、支給額を改定しないものと確認したときは、次により処理するものとする。
(1) 受給者情報に改定の請求を却下した旨を記録すること。
(2) 様式第10号による通知書を作成し、受給者に送付すること。
(3) 額改定認定請求書に改定請求却下年月日を記録すること。
2 前項の規定により審査した結果、届出に係る事実があることを確認したときは、次により処理するものとする。
(1) 受給者情報から改定の原因となる児童又は第3子以降算定額算定対象者を消除するとともに、改定後の支給額を記録すること。
(2) 様式第10号による通知書を作成し、受給者に送付すること。
(3) 額改定届に改定年月日を記録すること。
3 第1項の規定により審査した結果、届出に係る事実がないことを確認したときは、受給者情報に額改定届を返付した旨を記録し、受給者に返付するものとする。
(施設等受給資格者に係る額改定認定請求書の処理)
第11条 規則第2条第3項の請求書(以下「額改定認定請求書(施設等受給者用)」という。)の提出を受けたときは、第9条第1項各号の規定の例により処理するものとする。
2 額改定認定請求書(施設等受給者用)の記載内容については、第8条第2項の規定の例により審査するものとする。
3 前項の規定により審査した結果、支給額を改定すべきものと確認したときは、支給額を決定するとともに、次により処理するものとする。
(1) 受給者情報(施設等受給者用)に新たに支給対象となった児童の氏名及び改定後の支給額を記録すること。
(2) 児童手当額改定・額改定請求却下通知書(施設等受給者用)(様式第11号)(以下「様式第11号」という。)を作成し、受給者に送付すること。
(3) 額改定認定請求書(施設等受給者用)に改定年月日を記録すること。
4 第2項の規定により審査した結果、支給額を改定しないものと確認したときは、次により処理するものとする。
(1) 受給者情報(施設等受給者用)に改定の請求を却下した旨を記録すること。
(2) 様式第11号による通知書を作成し、受給者に送付すること。
(3) 額改定認定請求書(施設等受給者用)に改定請求却下年月日を記録すること。
2 前項の規定により審査した結果、届出に係る事実を確認したときは、次により処理するものとする。
(1) 受給者情報(施設等受給者用)から改定の原因となる児童を消除するとともに、改定後の支給額を記録すること。
(2) 様式第11号による通知書を作成し、受給者に送付すること。
(3) 額改定届(施設等受給者用)に改定年月日を記録すること。
3 第1項の規定により審査した結果、届出に係る事実がないことを確認したときは、受給者情報(施設等受給者用)に額改定届を返付した旨を記録し、受給者に返付するものとする。
(職権に基づく額改定の処理)
第13条 額改定届又は額改定届(施設等受給者用)の提出がない場合においても、公簿等により支給額を減額すべきものと確認したときは、職権により支給額を改定するとともに、次により処理するものとする。
(1) 受給者情報に改定後の支給額を記録するとともに、所要の事項を記録し、又は、改定の原因となる児童又は第3子以降算定額算定対象者を消除すること。
(一般受給資格者に係る現況届の処理)
第14条 現況届の提出を受けたときは、次により処理するものとする。なお、添付書類(申立書を含む。以下同じ。)の省略については、「児童手当法施行規則の一部を改正する内閣府令の施行に伴う現況届の一律の届出義務の廃止等に関する事務取扱いについて」(令和3年9月1日府子本第888号内閣府子ども・子育て本部児童手当管理室長通知。以下「事務取扱通知」という。)を参照するものとする。
(1) 現況届の記載事項について、受給者情報と照合し、規則第11条の規定によって所定の添付書類を省略させたときは、現況届にその省略させた添付書類の名称及びその理由を記録すること。
3 前項の規定により審査した結果、引き続き児童手当を支給すべきものと認めたときは、受給者情報に所要の事項を記録するものとする。
4 第2項の規定により審査した結果、法第4条第2項又は第3項の児童の生計を維持する程度の高い者に該当すると認めた者に対する児童手当は、原則として、当該審査をした年の8月から翌年7月まで支給するものとする。
5 第2項の規定により審査した結果、児童手当の支給事由が消滅したものと確認したときは、次によるものとする。
(1) 受給者情報に消滅事由及び消滅年月日を記録し、引き続き児童手当を支給すべき受給者の記録と別に保管すること。
(2) 児童手当支給事由消滅通知書(様式第12号)を作成し、受給者に送付すること。
(3) 住民基本台帳の所定欄に支給終了年月を記入すること(受給者が法人である場合を除く。)。
6 6月30日までに現況届が提出されない場合には、その提出について督促を行うとともに、督促を行ってもなお現況届の提出がない受給者については、法第11条の規定により児童手当の支払を一時差し止めるものとする。
(一般受給資格者に係る現況届の省略)
第15条 現況届により届け出られるべき内容を市町村が公簿等で確認できる場合には、受給者からの提出を省略させることが可能であり、その実施に当たっては次の点に留意するものとする。
(1) 現況届を省略できない類型については、事務取扱通知を参照すること。
(2) 事務取扱通知に記載している類型にあるとおり、町が特に必要と認める受給者については、引き続き現況届の提出を求めることが可能であること。
(3) 町により現況届を省略しない場合があるため、現況届の取扱いについて、あらかじめ周知・広報に努めること。
(4) 前号に加え、現況届の提出に遺漏がないよう、その提出が必要な受給者に対しては個別に案内を行うよう努めること。なお、当分の間は、提出を省略した受給者に対しても、その旨を周知することが望ましいこと。
(5) 現況届を省略する場合には、受給者及び配偶者並びに児童及び第3子以降算定額算定対象者(以下「受給者等」という。)の住所異動等を確実に把握できるよう、住民基本台帳担当部門をはじめ、各関係部門その他の関係機関との連携に努めること。
2 現況届が提出されたときは、受給者情報にその旨を記録するものとする。
(施設等受給資格者に係る現況届の処理)
第16条 規則第4条第4項の届書(以下「現況届(施設等受給者用)」という。)の提出を受けたときは、次により処理するものとする。
(1) 現況届(施設等受給者用)の記載事項について、受給者情報(施設等受給者用)と照合し、規則第11条の規定により所定の添付書類を省略させたときは、現況届(施設等受給者用)に、その省略させた添付書類の名称及びその理由を記録すること。
3 前項の規定により審査した結果、引き続き児童手当を支給すべきものと認めたときは、受給者情報(施設等受給者用)に所要の事項を記録するものとする。
4 第2項の規定により審査した結果、児童手当の支給事由が消滅したものと確認したときは、次によるものとする。
(1) 受給者情報(施設等受給者用)に消滅事由及び消滅年月日を記録し、引き続き児童手当を支給すべき受給者の記録と別に保管すること。
(2) 児童手当支給事由消滅通知書(施設等受給者用)(様式第13号)(以下「様式第13号」という。)を作成し、受給者に送付すること。
(3) 住民基本台帳の所定欄に支給終了年月を記入すること(受給者が国、地方公共団体又は法人である場合を除く。)。
5 6月30日までに現況届(施設等受給者用)が提出されない場合には、その提出について督促を行うとともに、督促を行ってもなお現況届(施設等受給者用)の提出がない受給者については、法第11条の規定により児童手当の支払を一時差し止めるものとする。
(氏名変更等届の処理)
第17条 規則第5条第1項の届書の提出を受けたときは、次により処理するものとする。
(1) 受給者が一般受給者である場合は、受給者情報における受給者等の氏名(法人名等)を改めるものとする。
(2) 受給者が施設等受給者である場合は、受給者情報(施設等受給者用)における設置者等の氏名(法人名等)、施設等の名称、施設等の種類及び施設入所等児童の氏名を必要に応じて改めるものとする。
(住所変更等届の処理)
第18条 規則第6条の届書の提出を受けたときは、次により処理するものとする。
(1) 受給者が一般受給者である場合は、受給者等の氏名及び住所(受給者が法人である場合は主たる事務所の所在地)等を公簿等及び添付書類により確認すること。
(2) 受給者が施設等受給者である場合は、設置者等の住所地(法人の主たる事務所の所在地)、施設等の所在地(住所)又は施設入所等児童の居住地を公簿等及び添付書類により確認すること。
(3) 受給者情報に変更後の住所等及び変更年月日を記録すること。
(被用者又は被用者等でない者の別の変更の届出)
第19条 一般受給者(公務員でない者に限る。)から規則第6条の2の届書の提出を受けたときは、受給者情報に変更後の被用者又は被用者等でない者の別を記録するものとする。
(一般受給者に係る氏名変更等届等の省略)
第20条 一般受給者に係る規則第5条から第6条の2までの届出(以下「一般受給者に係る氏名変更等届等」という。)については、その届け出られるべき内容を市町村が公簿等により確認できるときは、その提出を省略させることができる。
(受給事由消滅届の処理)
第21条 受給事由消滅届の提出を受けたときは、次により処理するものとする。
(1) 受給者情報に消滅事由及び消滅年月日を記録し、引き続き児童手当を支給すべき受給者の記録と別に保管すること。
(3) 住民基本台帳の所定欄に支給終了年月を記入すること(受給者が国、地方公共団体又は法人である場合を除く。)。
2 現況届の提出が省略された一般受給者に関しては、その現状を直接市町村が把握する機会が減じるため、児童手当の支給を受けるべき事由が消滅したときは、受給事由消滅届の提出が必要となることについて、一層の周知徹底を図るものとする。
(職権に基づく支給事由消滅の処理)
第22条 受給事由消滅届の提出がない場合においても、公簿等により児童手当の支給事由が消滅したものと確認したときは、職権に基づいて前条第1項の規定の例により処理するものとする。ただし、次に掲げる場合は、それぞれ職権に基づく処理を行うことができるものとする。
(1) 規則第1条に規定する理由により児童が日本国内に住所を有しなくなった日から3年を経過した場合
(2) 法第4条第4項の規定が適用されることにより、受給者と生計を同じくしない同居父母が認定されるに至った場合
(3) 一般受給者に係る支給対象の児童が施設入所等児童となったことに伴い、当該一般受給者が当該児童に係る支給要件を具備しなくなった場合
(4) 施設入所等児童が施設入所等児童でなくなったことに伴い、施設等受給者が当該児童に係る支給要件を具備しなくなった場合
(5) 受給者が日本国内に住所を有しなくなった場合又は他の市町村に転出した場合
(6) 児童虐待・DV通知の第1の1又は第2の1の事例に該当した場合
(7) その他支給要件を具備しなくなったことが明らかな場合
(支払の処理)
第24条 児童手当の支払を行う場合には、受給者情報に支払金額及び支払年月日を記録するものとする。
2 前項の場合において、受給者から求めがあったときその他町が必要と認める場合には、支払金額及び支払年月日を証する書類を当該受給者に交付するよう努めるものとする。
(未支払請求書の処理)
第25条 規則第9条の請求書(以下「未支払請求書」という。)の提出を受けたときは、次により処理するものとする。
(1) 未支払請求書の記載事項について、受給者情報と照合すること。
(2) 未支払の児童手当を支給するものと決定したときは、次によること。
ア 請求者が法第12条第1項の児童であった者である場合は、未支払児童手当支給決定・請求却下通知書(様式第15号)(以下「様式第15号」という。)を作成し、請求者に送付すること。
イ 請求者が法第12条第2項に規定する施設等受給資格者又は施設等受給資格者であった者である場合は、未支払児童手当支給決定・請求却下通知書(施設等受給者用)(様式第16号)(以下「様式第16号」という。)を作成し、請求者に送付すること。
ウ 請求者が児童であった者である場合は、受給者情報に支払金額及び支払年月日並びに請求者の氏名及び住所を記録すること。
エ 請求者が施設等受給資格者又は施設等受給資格者であった者である場合は、支払金額及び支払年月日を記録すること。
(3) 請求を却下するものと決定したときは、次によること。
ア 請求者が児童であった者である場合は、様式第15号による通知書を作成し、請求者に送付すること。
イ 請求者が施設等受給資格者又は施設等受給資格者であった者である場合は、様式第16号による通知書を作成し、請求者に送付すること。
ウ 請求者が児童であった者である場合は、受給者情報に請求を却下した旨を記録すること。
エ 請求者が施設等受給資格者又は施設等受給資格者であった者である場合は、受給者情報(施設等受給者用)における当該請求に係る施設入所等児童であった者の情報に請求を却下した旨を記録すること。
(処分の取消し)
第27条 児童手当の支給についての認定、児童手当の額の改定、支払の一時差止めその他の処分に関し、誤りがあったときは、速やかにその処分を取り消すとともに、適切に、新たな処分を行うものとする。
2 前項の取消しは、文書をもって請求者等に通知するものとする。
(寄附に係る事務処理)
第28条 法第20条の規定による寄附の申出については、申出の期限を定め、請求者等に周知するものとする。
2 規則第12条の9の児童手当に係る寄附の申出書(以下「寄附申出書」という。)の提出を受けたときは、次により処理するものとする。
(1) 支払期月ごとに寄附申出書に記載された寄附金額を受給者情報に記録し、当該支払期月に支給する児童手当の額(法第21条又は第22条の規定に基づく徴収等がある場合は、当該徴収等額を控除した額。以下同じ。)から寄附金額を控除した額を支払うものとすること。この場合において、当該支払期月に支給する児童手当の額が寄附金額に満たない場合は、寄附は行われないものとし、寄附金額を控除せずに支払うこと。
(2) 支払期月ごとに支給する児童手当の額から寄附金額を控除し、児童手当に係る寄附受領証明書(様式第19号)を作成し、請求者等に送付すること。
3 寄附申出書の記名欄と児童手当の請求者等の氏名が異なる場合又は申出の期限を過ぎて寄附申出書が提出された場合には、当該申出書を請求者等に返戻するものとする。
4 請求者等より、寄附申出書の内容を変更し、又は寄附申出書を撤回するため、児童手当寄附変更申出書・寄附撤回申出書(様式第20号)が提出された場合には、速やかに処理を行うものとする。
5 支給事由の消滅等により児童手当の支払が行われない場合や手当額の減額により寄附申出書に記載された寄附金額に達しないときは、申出に係る寄附の受領は行わないこととする。
(受給資格者の申出による学校給食費等の徴収等に係る事務処理)
第29条 法第21条の規定により、受給資格者の申出による学校給食費等の徴収等を実施する場合においては、申出の期限を定め、当該期限及び学校給食費等の徴収等を実施する旨を請求者等に周知するものとする。
2 規則第12条の10の規定により、児童手当に係る学校給食費等の徴収等に関する申出書(以下「学校給食費等徴収等申出書」という。)の提出を受けたときは、次により処理するものとする。
(1) 学校給食費等徴収等申出書に基づき徴収等を行う場合は、児童手当から徴収等する各支払期月毎の費用等について、児童手当に係る学校給食費等の徴収(支払)に係る通知書(様式第21号)を作成し、徴収等対象者に送付すること。
(2) 支払期月ごとに学校給食費等徴収等申出書に基づき徴収等を行う額(以下「徴収等額」という。)を受給者台帳に記入し、当該支払期月に支給する児童手当等の額(法第20条の規定に基づく寄附金額又は法第22条の規定に基づく徴収額がある場合は、それらの金額を控除した額。)から徴収等額を控除した額を支払うものとすること。
3 学校給食費等徴収等申出書の記名欄と児童手当の請求者等の氏名が異なる場合、その他申出に基づく徴収等を行うことができないと判断される場合には、当該申出書を請求者等に返戻するものとする。
4 請求者等より、学校給食費等徴収等申出書の内容を変更し、又は、学校給食費等徴収等申出書を撤回するため、児童手当からの学校給食費等徴収(支払)変更申出書・学校給食費等徴収(支払)撤回申出書(様式第22号)が提出された場合には、速やかに処理を行うものとする。
(児童手当等からの保育料の特別徴収に係る事務処理)
第30条 法第22条の規定に基づき、児童手当から保育料を徴収(以下「特別徴収」という。)するときは、次により処理するものとする。
(1) 保育料特別徴収通知書(様式第23号)を作成し、特別徴収の対象者にあらかじめ送付すること。
(2) 前号の規定により通知した特別徴収の額に変更を生じたときは、特別徴収通知書を改めて作成し、特別徴収の対象者にあらかじめ送付すること。
(3) 支払期月ごとに特別徴収通知書に基づく徴収額を受給者情報に記録し、当該支払期月に支給する児童手当の額から徴収額を控除した額(法第20条の規定に基づく寄附金額又は前条第2項第2号に規定する徴収等額がある場合は、それらの額を更に控除した額)を支払うものとすること。
(個人番号の変更等に係る事務処理)
第31条 児童手当個人番号変更等申出書(様式第24号)の提出を受けたときは、次により処理するものとする。
(1) 受給者が一般受給者である場合は、受給者情報における受給者の個人番号、配偶者等の氏名、配偶者等の個人番号、児童の個人番号又は第3子以降算定額算定対象者の個人番号を必要に応じて改めるものとする。
(2) 受給者が施設等受給者(個人であり被用者であるときに限る。)である場合は、受給者情報(施設等受給者用)における設置者等の個人番号を改めるものとする。
(受給者情報等の保存期間)
第32条 受給者情報、父母指定者管理情報並びに請求書及び届書等は、それぞれ次の期間保存するものとする。
(1) 受給者情報及び受給者情報(施設等受給者用)支給事由の消滅の日の属する年度の翌年度から5年
(2) 父母指定者管理情報父母指定者に児童手当が支給されなくなった日の属する年度の翌年度から5年
(3) 認定請求書及び認定請求書(施設等受給資格者用)支給事由の消滅の日の属する年度の翌年度から5年
(4) 現況届及び現況届(施設等受給者用)提出のあった日の属する年度の翌年度から2年
(5) 未支払請求書提出のあった日の属する年度の翌年度から2年
(6) 額改定認定請求書及び額改定認定請求書(施設等受給者用)提出のあった日の属する年度の翌年度から2年
(7) 前各号以外の届書等提出のあった日の属する年度の翌年度から1年
附則
この訓令は、公布の日から施行する。








































